Peer Review Process
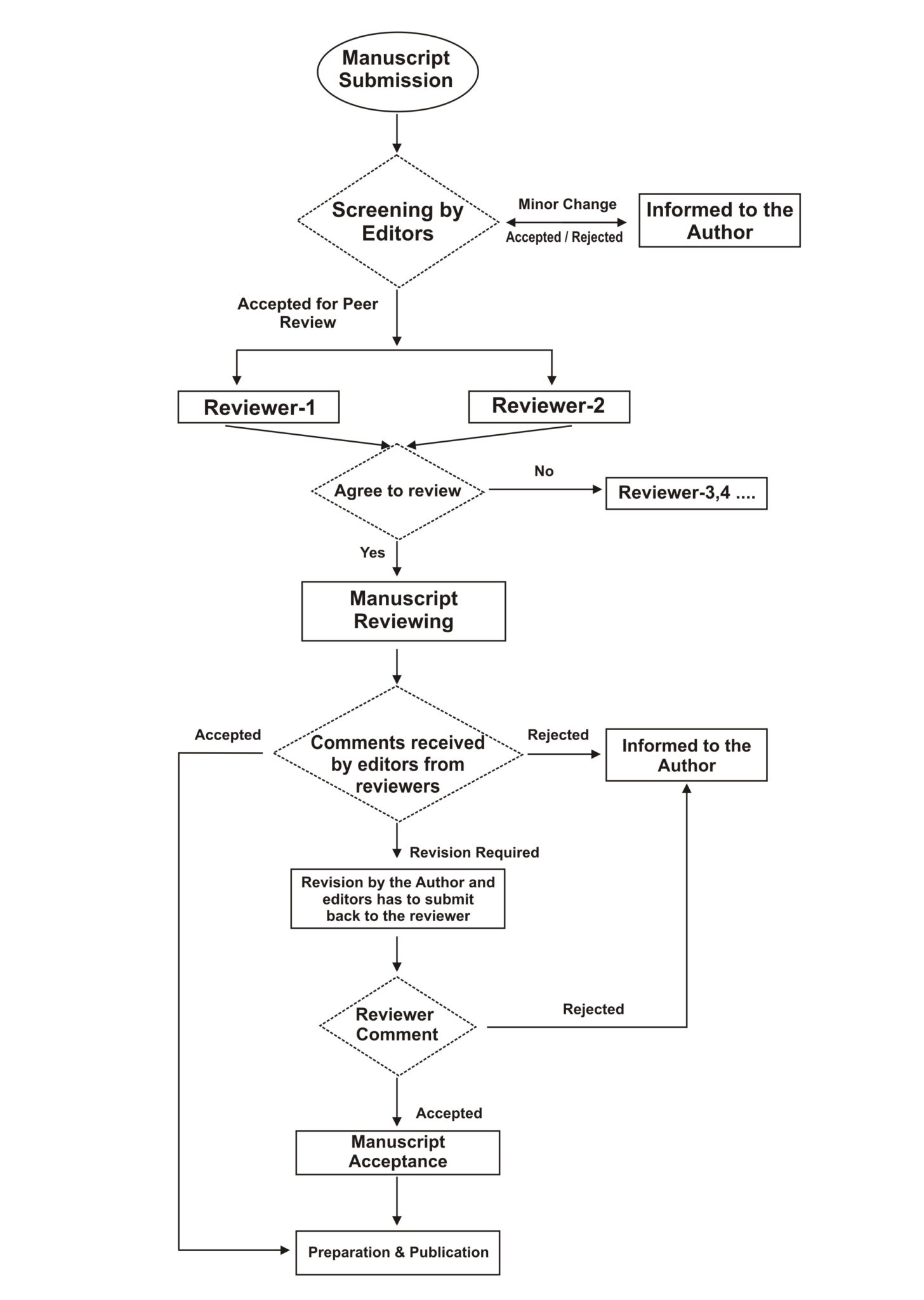
When the manuscripts are submitted, the contributors receive an auto-generated mail on successful submission and editorial team members will judge them for suitability for publication based on relevance and significance of article as well as interest to readers.
Then they enter the double-blind peer review process in which the identity of the author and reviewer is hidden from one another, enabling the reviewers to focus upon the article without any pre-considerations. Receipt of works is acknowledged instantly and automatically via the system. If you do not get any reply, resend the mail.
Suitable manuscript after the primary screening will be checked for plagiarism and grammatical errors. The use of available software to detect plagiarized content and grammatical errors in the manuscript ensures more accuracy in this process. Unsuitable articles may be rejected without peer review at the editor’s discretion. If the article passes these initial checks, it will be sent for peer review.
Their review typically takes 5-7 weeks, depending on, among other things, the complexity and length of the manuscript and the point in the academic year when they receive it to read. For example, reviews invariably take longer during the start and end of semesters, when professors are busy attending to, preparing for, or wrapping up their classes.
After the entire review process, authors will be communicated about the decision of the editorial team and, if accepted, the publication of the corrected manuscript in the journal and tentative date of publication.
However, after three months of submission, if no decision is taken, authors can naturally withdraw and submit elsewhere. Journal’s editorial team takes the final decision for the acceptance of the article after a rigorous review process.

